全国服务热线:
400-1898-020 18520500709
爱游戏体育(中国)股份有限公司官网
关于宇脉
产品中心
宇脉课堂
下载中心
新闻资讯
联系我们
小脉助手
技术论坛
切换导航
爱游戏体育(中国)股份有限公司官网
关于宇脉
公司简介
爱游戏体育(中国)股份有限公司官网
荣誉资质
代理商
合作商
产品中心
单片机定制开发
爱游戏体育(中国)股份有限公司官网
工控类产品控制板
产品配件
智能开关系列
宇脉课堂
下载中心
新闻资讯
爱游戏体育(中国)股份有限公司官网
联系我们
联系方式
人才招聘
小脉助手
技术论坛
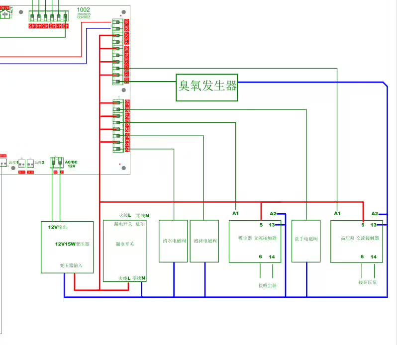
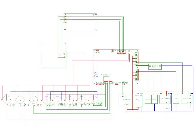
宇脉自助洗车机联网款1002型五路洗车机主板接线图
发布时间:2017-07-24
来源:
点击率:3780
宇脉自助洗车机联网款1002型五路洗车机主板接线图
图一:
图二:
图三:
图四:
图片仅供参考
上一个:
2017年我国充电桩的行业现状分析
下一个:
自助售水机为创业带来哪些商机
相关新闻
国家战略赋能下,自助设备行业迈入数智化发展...
宇脉2026年开工大吉
自助洗车机主板源头厂家
无人值守设备智能管控专家,一卡通用+定制方...
感恩同行,共筑初心——致宇脉电子的每一位伙...
广州宇脉自助洗车主板:创新运营方案,开启智慧...
智能双出水控机:冷热自选,计费精准,校园/商业...
引领智慧经营新潮流:宇脉电子全渠道收款解决...
友情链接: |
快速导航
关于宇脉
产品中心
宇脉课堂
下载中心
新闻资讯
联系我们
产品中心
单片机定制开发
爱游戏体育(中国)股份有限公司官网
工控类产品控制板
产品配件
智能开关系列
联系方式
总 机:
020-87572500
电 话:
400-1898-020
电 话:
18520500709
官 网:findingcharlottesville.com
地 址:广州增城区中城智慧园B1栋办公楼
扫一扫
了解更多
扫一扫
联系我们
© 2021 版权所有 爱游戏体育(中国)股份有限公司官网
400-1898-020 18520500709